Share
Linked In Facebook X (Twitter) Copy
Publication

Methodology for Anonymous Loyalty

Share
Linked In
Facebook
Twitter
Copy
Share
banner image

Authors: 
James Hawk, Brad Anderson, Gustavo Conde

Abstract:
This disclosure proposes a method to have a shopper's identity masked, but still participate in loyalty programs.  Through the use of tokens, a shopper remains anonymous yet can still participate in loyalty programs. This disclosure is to define an abstraction of the customer such that customer information is never part of the POS transaction.

Background:
In today's environment, protection of a person's identity and personal information is becoming paramount.  However, shoppers do want to be included in special pricing, promotion, and accumulation of "loyalty points" as part of their shopping experience. Retail loyalty programs typically require a shopper to provide personal data.  This data can be used to provide individualized promotions and pricing.  However, many shoppers are reluctant to provide any data that may compromise their privacy. This disclosure is to define an abstraction of the customer such that customer information is never part of the POS transaction.

Further, there have been instances where loyalty benefits (points) have been used by unauthorized people.  The use of phone numbers as an alternate ID is especially susceptible.  With single-use tokens, this can be prevented.

Description:
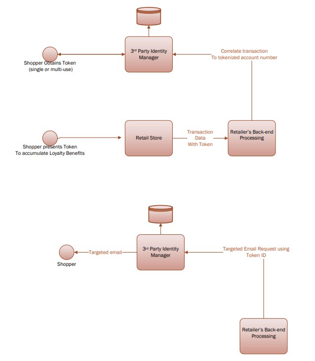
Using a dynamically created token, a shopper can be assured of not exposing an identifier tied to him/herself.  The token could take the form of a unique bar code created from an App on a smartphone, use NFC technology, or it could be a printed bar code from a web application.  The implementation of how the token is created is not part of this disclosure but could be created without needing to submit any identifying information.

This token can be presented during the POS transaction which would be used to verify loyalty participation, but never expose the shopper's identity or personal information to the POS transaction.  At the end of the transaction, the register receipt would contain the information that identifies the particular transaction.  The identifier on the receipt is commonly in use today and is not part of this invention.

Outside of the POS transaction, the transaction identifier can be used on a smart phone App or web application to associate the transaction to a shopper's loyalty account.  As such, the personal information is never part of the POS transaction and the likelihood of malware capturing a trove of several shopper's personal information is greatly reduced.

This token can be a single use or multiple use, unlimited time or a shopper defined life span to provide some protection of abuse.

Usages:

Loyalty and promotions within Retail stores           

           

Enabling Technology:

Information technology infrastructure (databases, network connectivity), smart phones, and NFC

 

Claims:

Providing loyalty programs and focused marketing tied to a shopper’s buying habits without associating it to an actual person, i.e., eliminating Personally Identifiable Information (PII) from all loyalty and promotions.

 

TGCS Reference 1184

Contact Intellectual Property department for more information