Authors:
Logan Stanfield, Meredith Vaughan
Abstract:
This disclosure proposed an enhancement to the TGCS POS solutions to reduce the obtrusiveness of receiving donation prompts at every visit even if you have recently made a donation at the POS.
Background:
There are a variety of solutions for collecting donations at the in-store POS; however those solutions use pre-determined time intervals to control the frequency of the donation prompts. The current POS solutions use a pre-determined time interval that is independent of the customer's last visit and last donation. Because of this, the customer is likely to receive donation prompts more frequently because the customer's donation history is not tracked. The frequency of prompting for donations can be annoying and obtrusive especially when you shop at the same store multiple times in one day and you are asked for a donation every visit. It makes the customer want to avoid that store to prevent feeling like they need to donate again. Instead of prompting for another donation, the POS solution can prompt with a customizable thank you message for the recently given donations.
With the solution defined here, the objective is to reduce the number of donation prompts based on the number of visits and days since the last donation. The use of a time interval from the last donation date still does not prevent consecutive donation prompts if the customers next visit is outside of that time interval. The goal is to prevent being prompted every visit especially if they are not a frequent shopper at that store. For example, if the time interval is seven days and the customer's next visit is on the eighth day, then the customer has just been asked to donate again although they already donated on their previous visit. A combination of a time interval and store visit count is required to prevent the obtrusiveness.
Prior inventions are listed below:
Patent US8160922B2 - Method and system for making donations to charitable entities - Uses a profile with default periods of: MONTHLY, WEEKLY, WHEN AVAILABLE, and On Demand
Patent US20160055549A1 Systems and methods to process donations has a process where donations are prompted for on a mobile device during a purchase transaction for a given interval specified as "predetermined time interval, a predetermined spending threshold, or a predetermined number of payment transactions"
Description:
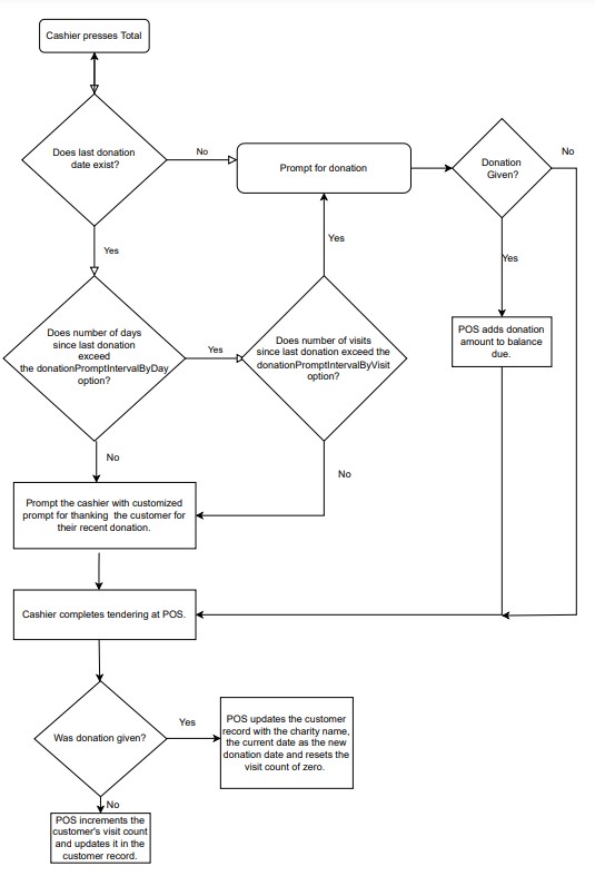
Retailers have loyalty programs where customers sign-up and are assigned a loyalty number. For this solution, customers must be a part of the retailer's loyalty program which will assign a customer identifier to that customer. POS systems can also be configured to prompt for donations at either the pin-pad or the operator/customer display. That feature should be enabled or it can be implemented. Three new data fields must be added to each customer record. These three new fields are the date of the last donation, the charity name, and the visit count. A visit represents a completed sales transaction and the visit count is the number of completed sales transactions since the last donation.
Two configurable options are needed to control the frequency of donation prompts : "donationPromptIntervalByDay" and "donationPromptIntervalByVisit". The "donationPromptIntervalByDay" option represents the number of days from the last donation before the POS can prompt the customer for another donation. The "donationPromptIntervalByVisit" represents the number of visits that must occur by the customer before the POS can prompt for another donation.
At total time, the POS will compute the number of days since the last donation by subtracting the last donation date from the current date. The POS will test to see if this computed number of days exceeds the "donationPromptIntervalByDay" option. If the computed number of days does exceed the "donationPromptIntervalByDay", the POS will then test to see if the number of visits exceeds the "donationPromptIntervalByVisit" option. If both conditions are satisfied, the POS will prompt for a donation. If either one of the condition fails, the POS can prompt the cashier to thank the customer for their recent donation using a customized thank you message that includes the charity name.. At the end of each transaction, the customer record will be updated with the current date if a donation was given in that transaction as well as the name of the charity. The visit count will be incremented after each shopping visit by this customer and will be reset to zero if the transaction contains a donation.

Usages:
- Front-end POS where cashier is prompted for when to ask for the donation.
- Self-checkout where the customer sees the donation prompts directly.
Claims:
- Donation Frequency Algorithm
- Configurable Options - Donation Prompt Interval by Visit and Donation Prompt Interval By Date
Enabling Technology:
1. Retail Store POS applications
2. Self-checkout systems
TGCS Reference 3620